关于疫情之下房屋租赁关系问答(上)
2022年3月以来,上海疫情迎来新一轮危机,给上海各行各业实体经济带来了严重影响,也让许多企业在处理房屋租赁关系时面临诸多问题和挑战。国家及上海的相关政府部门、法院先后出台了多份政策及文件,对符合条件的承租方进行减租,并为审理疫情下租赁纠纷提供了指导性意见。
本文将分为上下两期,对此次企业房租减免政策以及处理疫情下租赁纠纷相关问题进行整理和解读,仅供企业在处理相关问题时参考,具体请根据实际情况操作。
一、法律和政策依据
1、上海市人民政府办公厅《上海市全力抗疫情助企业促发展的若干政策措施》(沪府办规〔2022〕5号),2022年03月28日;
2、上海市国资委、住建委、房管局《上海市国有企业减免小微企业和个体工商户房屋租金实施细则》及解读,2022年3月31日(以下简称“《减免房租实施细则》及解读”);
3、上海市财政局《关于做好2022年上海市市级行政事业单位减免小微企业和个体工商户房屋租金相关工作的通知》(沪财资〔2022〕6号),2022年4月2日(以下简称“《行政单位减免通知》”);
4、上海市高级人民法院《关于涉新冠肺炎疫情案件法律适用问题的系列问答三(2022年版)》,2022年4月10日(以下简称“《问答三》”)。
二、房租减免实施政策解读
根据《上海市全力抗疫情助企业促发展的若干政策措施》、《上海市国有企业减免小微企业和个体工商户房屋租金实施细则》、《关于做好2022年上海市市级行政事业单位减免小微企业和个体工商户房屋租金相关工作的通知》等有关规定,上海市、区国有企业、市级及部分区级行政单位需根据政策规定,对符合条件的承租方实施房租减免。
本文上篇将从出租主体、承租主体、房屋性质及用途、减免租金方式四个方面,为各读者梳理在本次疫情期间哪些企业可以享受租金减免及如何享受租金减免。
(一)出租主体:如何认定房租减免的实施主体?
《减免房租实施细则》及《行政单位减免通知》均明确规定了部分出租方具有减免租金的义务,应在规定期限内落实、完成减免租金事项;部分出租方虽不强制适用相关减免租金政策,但鼓励其参照上述政策与承租方进行协商。
本文结合相关政策文件,从出租主体角度,以表1.1、1.2形式为各读者进行梳理:


(二)承租主体:如何认定房租减免的适用对象?
《减免房租实施细则》及《行政单位减免通知》均明确规定,“最终签约承租实施主体房屋从事生产经营活动的小微企业和个体工商户”可被认定房租减免的适用对象。就上述规定以外的承租主体,虽不强制适用减免租金政策,但可根据《民法典》、《上海高院问答三》等规定予以处理。
本文结合相关政策文件,从承租主体角度,以表2.1、2.2形式为各读者进行梳理:
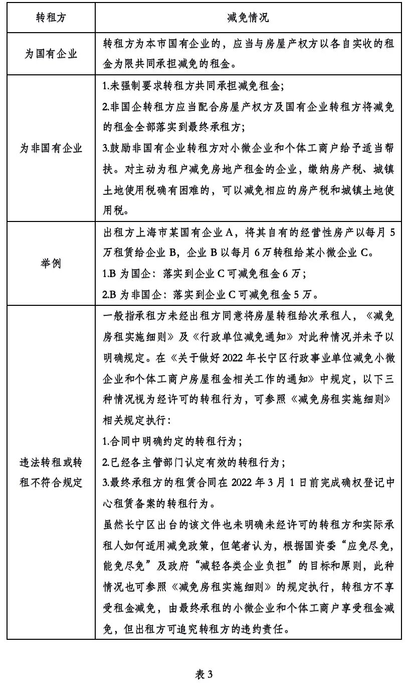
若存在转租行为,《减免房租实施细则》及解读也对此也做出了规定,《行政单位减免通知》参照执行:
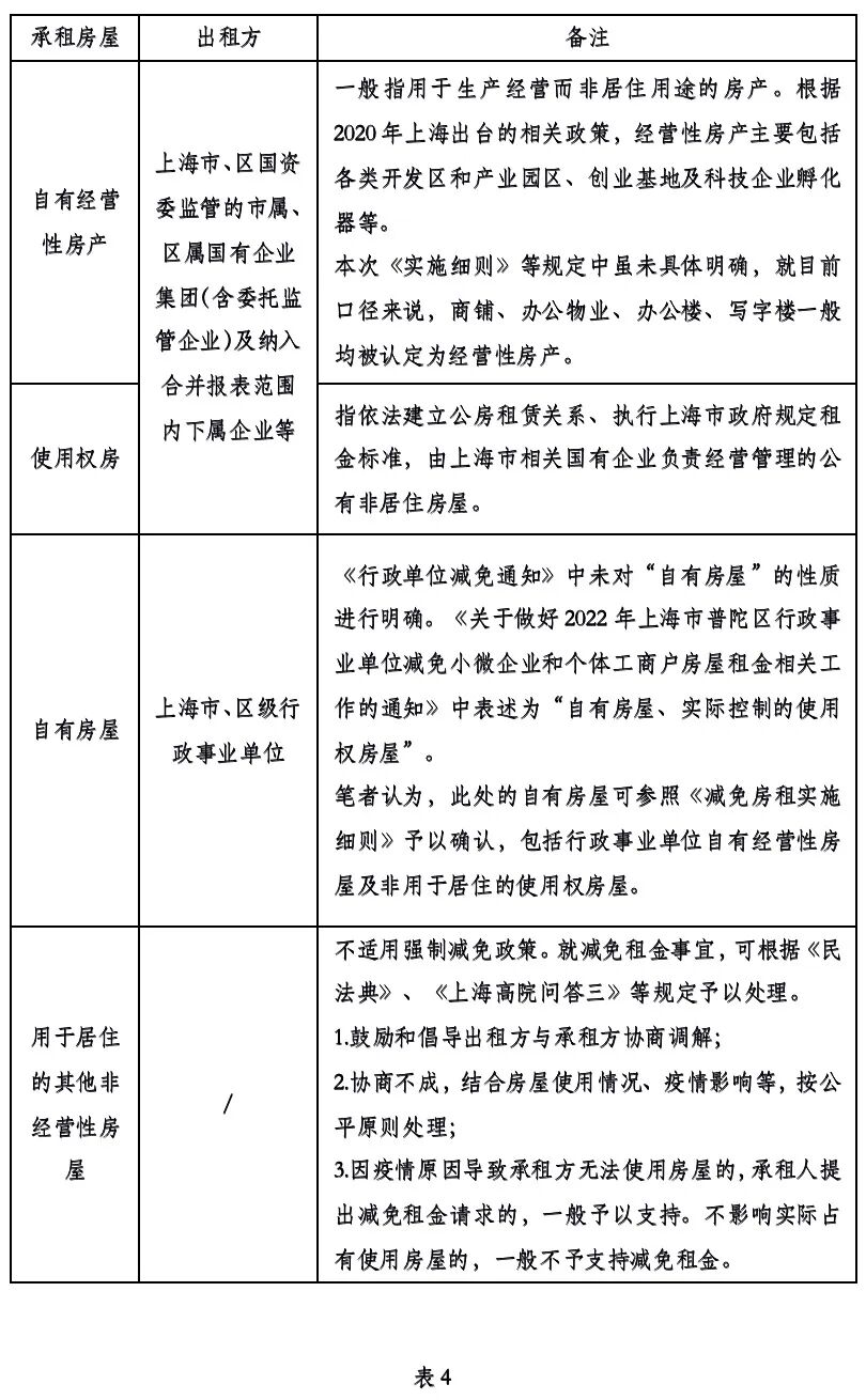
(三)承租房屋性质:哪些房屋纳入房租减免范围?
《减免房租实施细则》及《行政单位减免通知》均明确规定,用于生产经营的自有经营性房产、使用权房才可以被纳入房租减免范围。
本文结合相关政策文件,从承租房屋性质角度,以表4形式为各读者进行梳理:
表1-表4已清晰、直观地梳理了适用本次上海减免租金政策的各项条件,只有在“出租方”、“承租方”、“承租房屋性质和用途”三个要件均满足相关规定的情况下,才可以适用对应的房租减免政策,向出租方申请房租减免。
(四)减免期限、方式、金额如何确定?
若承租方符合上述减免租金政策的所有条件,拟向出租方申请减免房租的,可按下列表5.1、5.2所梳理的情况,对房租减免的期限、方式、金额进行进一步梳理确认。





